始祖鸟忧思录 商业头条OD体育官网- OD体育APP下载- 世界杯指定投注平台No93
栏目:OD体育注册 发布时间:2025-09-25

  od体育官方网站,od体育app下载,od体育最新登录网址,od体育平台,od体育app,od体育靠谱吗,od体育,od体育官网,od体育买球,od体育世界杯,od体育注册,od体育登录,od体育入口8月,成都悠方购物中心的“猛犸象mammut”正式开业,这是这家瑞士高端户外运动品牌在西南的首家形象店。同一楼层,与之毗邻的则是始祖鸟,而不远处还有这几年大放异彩的国产户外运动品牌凯乐石。

  中国的户外运动市场从未像这几年一样热闹非凡——一条原本小众的赛道如今正越拓越宽,不仅站满了价格带各异的国货品牌,还有许多来中国掘金的海外品牌,比如来自挪威的Norrøna,来自美国的Woolrich,以及来自瑞典的Klättermusen等。

  中国的户外热潮从五年前兴起,最大的受益者莫过于始祖鸟。但它如今敌手环伺,凯乐石的GMV正不断追赶始祖鸟,而小众且零散的小品牌则共同分食市场。对于始祖鸟来说,高速增长期已经过去,但中国市场也正日趋成熟。

  始祖鸟所属的亚玛芬集团在2019年被安踏收购后,出身4A广告公司的徐阳上任始祖鸟大中华区总经理,提出要把这个户外运动品牌打造成“运动奢侈品”。在过去六年里,始祖鸟曾到香格里拉海拔3300米的高原上办过大秀,也在南迦巴瓦做过艺术表演和高山对话分享会。

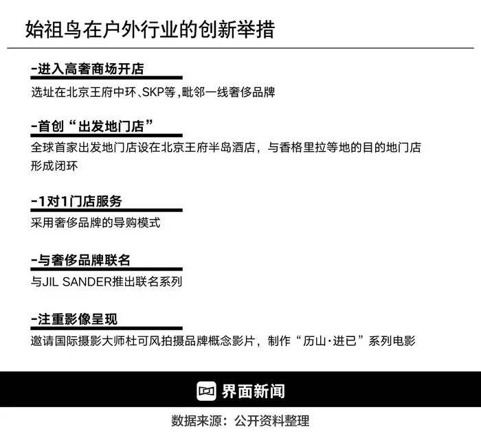
  它在上海、成都等城市开出了博物馆店、ALPHA中心店等带有特定主题、设计风格及功能区的旗舰门店,且打破户外运动品牌在购物中心的选址策略,进驻上海恒隆、北京王府中环等。而在店内还推行奢侈品牌式的一对一导购服务,导致店外经常大排长龙。

  有业内人士告诉界面新闻,始祖鸟是户外品牌乃至更大范围的运动品牌中,为数不多做有场景的橱窗陈列的;一个橱窗搭建成本不菲,但定期就要更换,还要聘请相关人才不断输出创意,通常只有奢侈品牌这么做。

  原本主打专业性能而把设计时尚感居于次位的户外产品,也开始逐渐向潮流靠拢,一系列与时尚品牌的联名营销相继推出,比如2021年与Jil Sander+推出首个联名系,2022年与日本潮牌BEAMS合作。而在中国地区其产品售价也突破行业“天花板”,一件“硬壳”夹克的售价高达7000至上万元。

  这些做法都指向一个目标——让始祖鸟这个品牌IP能突破户外爱好者和专业人士的小众圈层,向基数更大的城市高净值人群及中产人群渗透。

  回头看,始祖鸟的打法仍可堪称为具有突破性和创新性。天时地利叠加人和,户外运动那几年在中国发展迅猛,始祖鸟如同获得了助推器,一炮而红。

  为了实现这一目标,始祖鸟在中国搭建起了一个“豪华团队”。据界面新闻了解,始祖鸟的团队构成上有来自国际、国内运动品牌的管理者,在销售、营销、公关等执行层面,不少重要岗位皆由具有奢侈品牌及时尚行业从业经验的人员担任。

  始祖鸟的单品牌全球营收从2020年5.47亿美元,增至2022年的9.52亿美元,成为带动亚玛芬集团增长的最大主力。亚玛芬在2024年初上市后,并不在财报中单独披露始祖鸟的营收,但多次提到始祖鸟是亚玛芬大中华区的主力品牌之一,大中华区也是始祖鸟所属的“技术服饰”部门营收增长的主要贡献者。该部门包含始祖鸟和Peak Performance两个品牌,但后者占比远小于始祖鸟。2022年到2024年,亚玛芬技术服饰部门营收从11亿美元增长至22亿美元(分别约合人民币78亿元和157亿元),年均复合增速达到34%。

  资本市场也对始祖鸟高端化的成效表示认可,亚玛芬股价从上市时的约15美元,一路涨至目前的超35美元。

  然而当始祖鸟突破小众的户外圈层,成功打入高净值及中产人群的过程中,始祖鸟在普通大众圈层的影响力也在增强。极端例证是,始祖鸟的吊牌一度在二手平台上被炒到数百元,限量新品发售时也有黄牛在门店排队抢购。

  这些事情其实已经在为始祖鸟敲醒警钟,那就是在它聚焦的视线之外,还有更大的群体已经关注到始祖鸟——他们未必是品牌的消费者,甚至从未走进过始祖鸟的门店,但对始祖鸟的关注度和讨论热情,可能并不亚于始祖鸟的核心用户群,是始祖鸟品牌社会评价的构成部分。

  对于售价动辄数万到十数万一件的奢侈品牌,更多是靠造梦来维持溢价,通过维系小圈层内高净值客群的认同来保持神秘感,无论普通大众层面如何评价和讨论,都很难撼动生意本身。

  而价格集中在数千元的始祖鸟,本质上仍是大众消费品牌,高定价很大程度上更需要科技及专业性作为支撑,且溢价空间相较奢侈品更有限。

  这意味着,始祖鸟需要维护品牌口碑的范围,并不只是与奢侈品牌重合的那部分消费者,还有那些它意在植入高端心智的大众群体。

  大众在讨论始祖鸟时的话语,也会潜移默化地影响着它的品牌形象。尽管始祖鸟通过奢侈品化的营销方式来塑造高端和时尚形象,也的确产生了效果,但在大众认知中不完全是这样。

  社交平台上,始祖鸟与茅台、钓鱼一起被列为“中年三宝”,这一调侃强化了始祖鸟与中年男性的捆绑,而后者在网络语境中能引发的积极联想不多,反而常与“爹味”“油腻”关联。更直接的批评声认为,始祖鸟的非户外玩家用户实际上并不热爱户外,也不关心环保,只为始祖鸟的身份象征意义买单,“把极限户外服变成了‘登味通勤服’‘登味敬酒服’”。

  而始祖鸟积极做这群人的生意,被认为是对它专业户外定位的背叛。另外,始祖鸟的一些奢侈品牌作风也可能招致不满。例如在实行一对一导购服务后,始祖鸟开始对门店限流,让顾客在门口排队等待,不少路人将这一画面拍下发在社交平台上,指责品牌的傲慢,“真把自己当奢侈品了”。

  但或许是从过往奢侈品化的运营策略中收获成效而形成了路径依赖,始祖鸟中国在很长时一段时间里未能足够清晰地意识到,它到底在被何种消费群体关注、讨论、购买。

  与此同时,在始祖鸟这些年的高歌猛进中,中国户外市场的竞争环境也变得更加复杂。最近几个季度,亚玛芬大中华区营收增速已经有明显放缓。2021财政年度,由始祖鸟拉动的亚玛芬大中华区的营收增长率高达84%,但2024财年回落到54%。

  中国的户外品牌也正变得越来越垂直。今年7月,在上海举办的ISPO SHANGHAI亚洲(夏季)运动用品与时尚展上,一共有来自30国家共634个品牌参会。界面新闻在展会上了解到,溯溪、骑行、垂钓都有不少垂类品牌正在寻找中国机会。

  始祖鸟需要警惕的,正是这些数量未必多、但竞争力逐渐增强的对手。这些靠专业性和相对高性价比崛起的品牌,很可能抢走始祖鸟向时尚化和高端化转型后,遗留下来的原先那部分市场份额。

  界面新闻从多方了解到,始祖鸟为中国市场树立目标:要在2030年用100家门店做出200亿元的业绩,平均下来一家店一年卖出2亿元。而根据亚玛芬招股书的数据,截至2023年9月30日,始祖鸟在大中华区已开出63家自营零售店。有知情人士告诉界面新闻,其中部分门店已经做到了1.5亿元到2亿元的年营收。

  而要实现这一目标,既要依靠城市高净值及中产人群来扩大生意,户外客群也不能丢,后者对始祖鸟的认可很大程度上维系了其作为顶尖户外品牌的口碑。

  实际上,始祖鸟在近两年或许也意识到了这一点,试图从运营层面对过往的奢侈品化策略进行纠偏,给予专业性更多的关注。

  2023年,曾任职耐克与The North Face的姚剑接替广告营销背景的徐阳,在亚玛芬集团内分管始祖鸟;2025年,亚玛芬中国和始祖鸟中国区的新任掌舵人马磊和佘移峰,也都是运动品牌出身,马磊来自中乔体育,而佘移峰此前在始祖鸟负责零售。

  在举办大手笔的品牌营销活动的同时,始祖鸟也开始在能展现专业性的项目上加大投入。包括在2024年启动“世界级岩场计划”。

  而在此之前,除了如很多户外品牌一样赞助一批签约运动员和高山向导,始祖鸟的此类成熟项目几乎仅有面向攀岩与山地运动者的“山地课堂”。该项目在2012年创立,其中一年一度的国际攀岩山地课堂最近两年在中国市场升级改造,2025年的改造将着重面向大众新手的培训课程。

  但这些举措对于始祖鸟这样体量和影响力的户外品牌来说还远远不够。如今在中国的户外赛事中,很少看到始祖鸟作为赞助商的身影。对比来看,本土户外品牌凯乐石有面向专业运动员的“寻岩中国”“未登峰计划”等公益项目,也在积极赞助国内的多个越野跑和攀岩赛事,更重要的是其面向大众用户、依托门店展开的社群活动“磐石行动”。相较于始祖鸟“山地课堂”动辄去雪山攀登和野外攀岩,“磐石行动”往往在城市内或周边举行,频率更高,能辐射更广的大众用户。

  有户外玩家告诉界面新闻,户外品牌定期组织的试穿体验、训练营等活动对消费者来说吸引力不小,能直接培育品牌粉丝,也提升了用户参与感;对一个品牌的好感度如何,有时在其购物决策中占比超过了一半。

  而始祖鸟面临的危机,或许将促使其加速回归专业性,并让它重新审视过去几年的发展策略,能否支撑其在新阶段的持续增长。

  如果将目光投向其他领域,始祖鸟或许能得到一些启发。一个可以参考的案例是2023年因为“毛毯事件”陷入舆论危机的国泰航空。

  2023年,国泰航空一班从成都飞往香港的飞机上,一位乘客因为不能用英语说出“毛毯”,当班的港籍空姐拒绝为其提供相关物品。当乘客把遭遇发在社交平台后,引发了公众对国泰航空的猛烈批评。

  彼时,国泰航空没有只将该事件视为一个偶发案例,而是看到了这一表象背后更深层次的系统性原因,由此开启一系列改革,例如通过人员配备、优化广播、建立激励机制等来提升普通话服务,与内地营销公司合作推出中华美食相关的纪录片、在公务舱推出多个中餐菜系等,以在地化的营销和服务拉近与内地旅客的距离。而目前,国泰航空已成为在疫情后最先恢复盈利的航空公司之一。

  随着中国户外市场和消费者都变得更加成熟,始祖鸟或许难以再靠花哨的概念式营销来重建信任,最终还是要回归一个户外品牌应有的专业性,还有最重要的是,真正能打动人心的体育精神。返回搜狐,查看更多